
DESCRIPTION
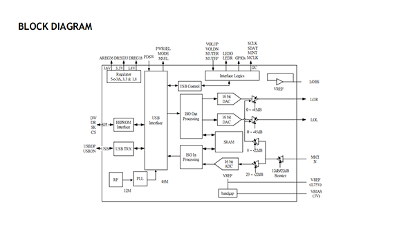
The CM119B is a highly integrated,crystal-free USB audio single chip solution optimized for USB headset,headphone,and dongle applications such as VoIP(Voice over Internet Protocol).All essential analog modules were embedded in the CM119B including dual DAC and earphone driver,ADC,microphone booster,PLL,regulator,and USB transceiver.It also supports 8GPIO pins.In addition,audio adjustment can be easily controlled via specific HID compliant volume control pins.Many features are programmable with jumper pins or external EEPROM.Vendors can customize unique USB VID/PID/Product String/Manufacture String and min/max/initial volumes to EEPROM.The CM119B also comes with an anti-pop noise circuits design and internal oscillator which can operate without an external crystal oscillator.
FEATURES
Compliant with USB 2.0 Full Speed Operation
Compliant with USB Audio Device Class Specification v1.0
Supports USB Suspend/Resume Mode and Remote Wakeup with Volume Control pins
On-chip oscillator that provides reference sources for PLL and embedded USB transceiver
Jumper pin for Headset Mode(Playback+Recording)and Speaker/Headphone Mode(Playback Only)
Jumper pin for Mixer Unit enable/disable under Headset Mode and Power Mode setting
I2C interface to access internal registers for external MCU and USB host
USB audio function topology has 2 Input Terminals,2 Output Terminals,1 Mixer Unit,1 Selector Unit,and 3 Feature Units(Headset Mode)
USB audio function topology has 1 Input Terminal,1 Output Terminal,and 1 Feature Unit(Speaker Mode)
Anti-pop noise design for plugged and vice-versa