EN
中文简体
华体会(中国)-华体会(中国)
华体会网页版登录入口
无线视频方案
USB Audio方案
USB/DP扩展方案
HDMI接口方案
电源管理方案
代理产品线
华体会(中国)-华体会(中国)
治精微
共模低噪LDO
炬力无线投屏
基石酷联HDMI
骅讯USB Audio
恒烁/东芯 Flash
共模半导体
代理产品线
产品资讯
产品信息
公司动态
华体会网页版登录入口
公司简介
华体会(中国)-华体会(中国)
ME4054BM5G-N_独立线性锂离子电池充电芯片
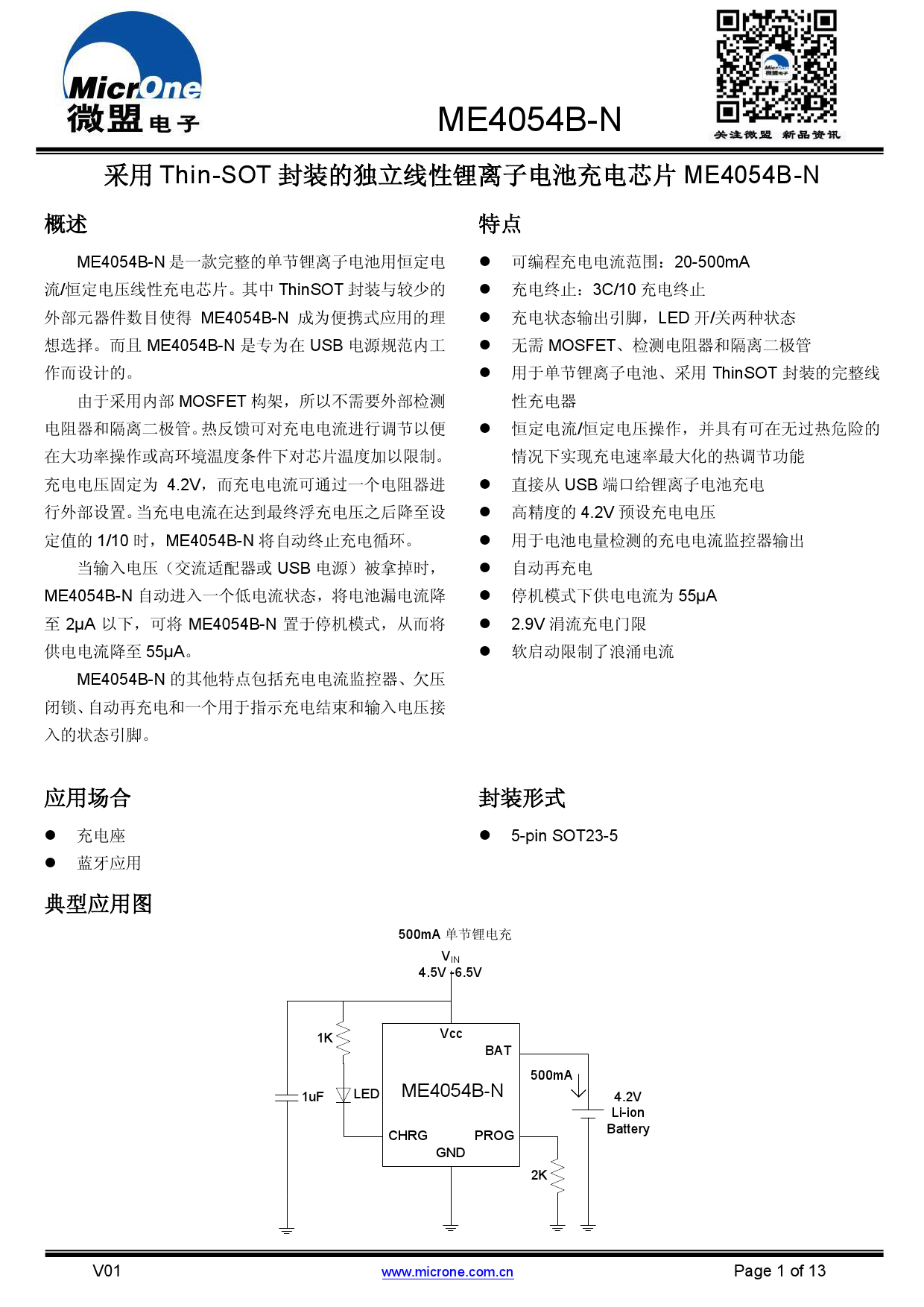
ME4054B-N是一款完整的单节锂离子电池用恒定电流/恒定电压线性充电芯片。其中ThinSOT封装与较少的外部元器件数目使得ME4054B-N成为便携式应用的理想选择。而且ME4054B-N是专为在USB电源规范内工作而设计的
可编程充电电流范围:20-500mA
充电终止:3C/10充电终止
2.9V涓流充电门限
ME4054规格书
华体会(中国)-华体会(中国)
详细内容
相关华体会网页版登录入口
AM8360D_炬力北方 4K30无线HDMI传输芯片
炬力北方的AM8360D处理器是一款高度集成的混合信号SoC处理器,用于多媒体应用,AM8360D嵌入的CPU是高性能、低功耗的32位RISC具有DSP指令扩展的内核,运行速度可达700MHz。
AM8350D_UVC协议 HDMI转USB芯片
AM8350D是基于UVC协议的HDMI TO USB 芯片,最高支持4K30 的UVC输出,高集成度,精简外围,可以直接集成在线材里,用来做车机点屏线等车机娱乐系统
18677706250
carl.deng@onwaytech.com
深圳市宝安区隆昌路10号美生创谷 夏谷401
华体会网页版登录入口
无线视频方案
USB Audio方案
USB/DP扩展方案
HDMI接口方案
华体会(中国)-华体会(中国)
治精微
共模低噪LDO
炬力无线投屏
基石酷联HDMI
骅讯USB Audio
恒烁/东芯 Flash
共模半导体
产品资讯
产品信息
公司动态
Wechat
Copyright © 2013 - 2025 华体会网页版登录入口 版权所有
粤ICP备12060590号
18677706250
咨询
华体会(中国)-华体会(中国)
微信
电话咨询
星空体育·(China)官方网站
|
九游官方网站
|
拼搏在线登录
|
星空体育·(StarSky Sports)官方网站
|
九游平台
|
开云手机在线登陆入口
|
华体会网页版登录入口
|
facebook
|
买球
|