EN
中文简体
华体会(中国)-华体会(中国)
华体会网页版登录入口
无线视频方案
USB Audio方案
USB/DP扩展方案
HDMI接口方案
电源管理方案
代理产品线
华体会(中国)-华体会(中国)
治精微
共模低噪LDO
炬力无线投屏
基石酷联HDMI
骅讯USB Audio
恒烁/东芯 Flash
共模半导体
代理产品线
产品资讯
产品信息
公司动态
华体会网页版登录入口
公司简介
华体会(中国)-华体会(中国)
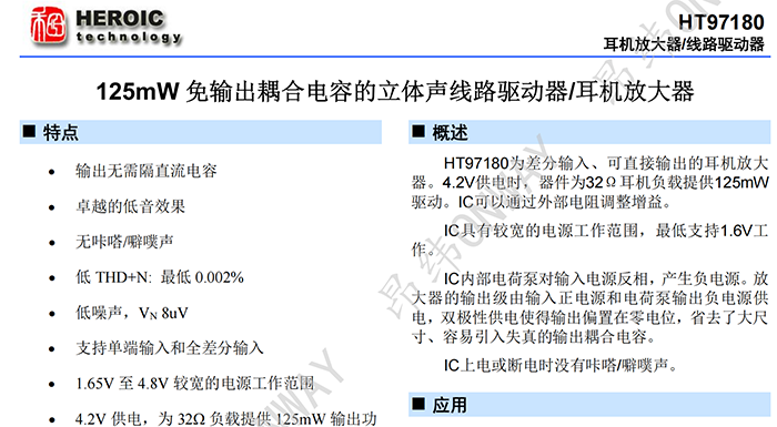
HT97180_1.6V 125mW立体声G类耳机放大IC
125mW 免输出耦合电容的立体声线路驱动器/耳机放大器
输出无需隔直流电容
1.65V至4.8V较宽的电源工作范围
支持单端输入和全差分输入
QFN16L-PP 3mm*3mm
HT97180规格书
原装现货
授权代理
华体会(中国)-华体会(中国)
详细内容
概述
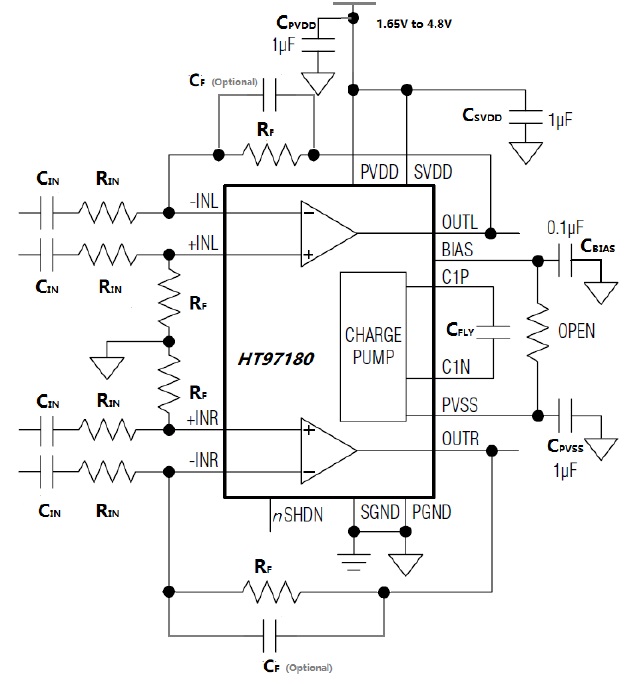
HT97180(L)是一款差分输入/单端输入、可直接输出驱动的耳机放大器/线路驱动器。4.2V供电时,器件可为32ohm耳机提供125mW的功率而不失真。器件可通过外部电阻调节增益(固定增益6dB版本需要提前定制)。器件在音频范围内具有卓越的THD+N表现。
器件具有较宽的电源工作范围,最低支持1.6V电源电压供电。
器件的启动时间为4.2ms,另130ms的版本需要提前定制。
器件内部集成电荷泵产生负电压,器件输出级由输入正电压和该负电压驱动,使得输出偏置在零电位,省去了大尺寸、容易引入失真的输出耦合电容。
器件使能开关时,没有咔嗒/噼噗声。
器件封装为3mm x 3mm, 16-pin QFN-PP,能在 -40°C 至+85°C 温度范围内工作。
特点
・输出无需隔直流电容
・卓越的低音效果
・无咔嗒/噼噗声
・低THD+N: 最低0.002%
・低噪声, VN:8μV
・支持单端输入和全差分输入
・1.65V至4.8V较宽的电源工作范围
・输出功率: 125mW (fIN = 1kHz, VDD=4.2V,
RL=32Ω, THD+N=0.1%)
・无铅封装, QFN16L-PP 3mm*3mm
应用
・耳机 ・多媒体音频接口
・机顶盒 ・蓝光/DVD播放器
・LCD电视 ・音频消费电子产品
管脚排列及定义
相关华体会网页版登录入口
AM8360D_炬力北方 4K30无线HDMI传输芯片
炬力北方的AM8360D处理器是一款高度集成的混合信号SoC处理器,用于多媒体应用,AM8360D嵌入的CPU是高性能、低功耗的32位RISC具有DSP指令扩展的内核,运行速度可达700MHz。
AM8350D_UVC协议 HDMI转USB芯片
AM8350D是基于UVC协议的HDMI TO USB 芯片,最高支持4K30 的UVC输出,高集成度,精简外围,可以直接集成在线材里,用来做车机点屏线等车机娱乐系统
18677706250
carl.deng@onwaytech.com
深圳市宝安区隆昌路10号美生创谷 夏谷401
华体会网页版登录入口
无线视频方案
USB Audio方案
USB/DP扩展方案
HDMI接口方案
华体会(中国)-华体会(中国)
治精微
共模低噪LDO
炬力无线投屏
基石酷联HDMI
骅讯USB Audio
恒烁/东芯 Flash
共模半导体
产品资讯
产品信息
公司动态
Wechat
Copyright © 2013 - 2025 华体会网页版登录入口 版权所有
粤ICP备12060590号
18677706250
咨询
华体会(中国)-华体会(中国)
微信
电话咨询
星空体育·(China)官方网站
|
九游官方网站
|
拼搏在线登录
|
星空体育·(StarSky Sports)官方网站
|
九游平台
|
开云手机在线登陆入口
|
华体会网页版登录入口
|
facebook
|
买球
|