
INTRODUCTION
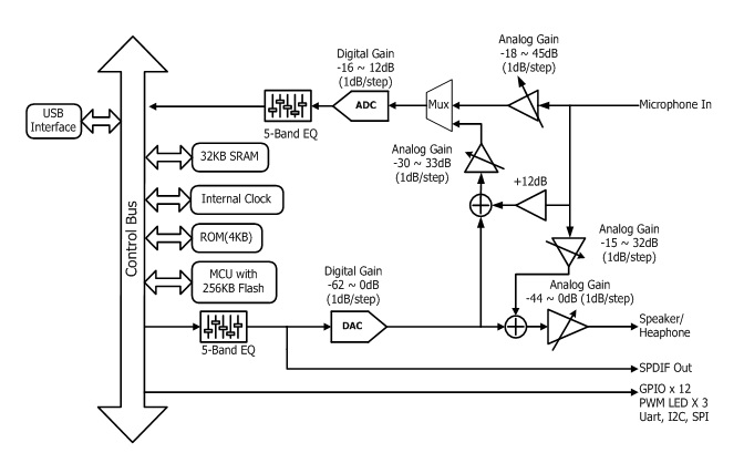
The CM6533X1 is a USB 2.0 audio chip built-in 8051 for flexible applications. With integrated Tri-Colors PWM LED driver and two-channel ADC/DAC and S/PDIF interface that makes it suitable for headset, docking, speaker and microphone applications. The internal 8051 can also be developed to a lot of different applications, such as Microsoft™ Lync/Skype/VoIP device, Android Phone or Tablet/Slate docking device. The CM6533X1 is compatible with USB Audio Class 1.0 and USB 2.0 Full-Speed, thus it can plug & play without any additional software installation on major operating systems. The internal DAC and ADC support from 8 ~ 96 KHz sampling rate and 16/24 bits resolution.
The CM6533X1 integrates equalizer on both playback and recording paths to compensate the frequency response of microphone and headphone.
The CM6533X1 also integrates 256K Byte flash (Including 32KB F/W programming size) and crystal but requires few passive components to make a finish product. Thus, it can save the total BOM cost and PCB area can be smaller.
PRODUCT FEATURES
USB Compliance
USB spec. 2.0 full-speed compatible and USB-IF certification
USB audio device class spec. 1.0 compliant
USB HID device class spec. 1.1 compliant
Architecture
USB suspend/resume support
Embedded USB transceiver and power-on reset circuit
256K Byte Flash and 32K Byte programming size supported for flexible customizing
Integrates 5-Band Hardware Equalizer with up-to-4 preset modes
MCU / Flash / GPIO control via HID / Vender command interface (MCU read/write support 16 bytes data transfer bandwidth)
Supports up to 12 GPIO pins
Single 5V power supply with embedded 5V-to-4.5V and 5V-to-3.3V regulators
Audio I/O
2-channel DAC outputs with 16-ohms headphone amplifier (support from 8 ~ 96 KHz sampling rate and 16/24 bits resolution.)
2-channel ADC inputs (support from 8 ~ 96 KHz sampling rate and 16/24 bits resolution.)
Supports stereo microphone inputs with independent voltage bias pins and analog mixer (monitoring) function
Supports ADC DC offset cancellation high-pass-filter
Supports optional digital S/PDIF output
Configurable USB audio topology to Headset/Speaker/Microphone modes by internal 8051 MCU
Control Interfaces
Featured with Microsoft® HID controls including Vol_Up / Vol_Dn / Playback_Mute / Record_Mute / Play_Pause / Stop / Previous / Next hot-key buttons (enabled by default)
Optional analog DC VR volume control pin with internal ADC potentiometer
I2C/SPI/UART master/slave mode control interface
Supports Tri-color PWM LED indicator control pins(GPIO4,GPIO5,GPIO6)
General
Industrial standard small footprint LQFP-48 green package
Driver
Xear™ Surround Headphone
Xear™ Software 10 Band Equalizer
Xear™ Audio Brilliant
Xear™ Dynamic Bass
Xear™ Voice Clarity
Xear™ Smart Volume
Xear™ Surround Max
Xear™ Magic Voice
Xear™ Environmental Noise Cancellation
BLOCK DIAGRAM
